中国小提琴网 - Chinaviolin.NET

 找回密码
 立即注册

QQ登录

只需一步,快速开始

手机号码,快捷登录

手机号码,快捷登录

中国小提琴网黄金广告位招租
订阅

心得体会

和大家聊聊我学琴的经验吧
和大家聊聊我学琴的经验吧
先大概说说我个人的学琴经历。 严格上说,我并不能完全算的成年后才开始学琴。 刚读小学的时候,到了周末,学校里有各种兴趣班,什么武术啊,乒乓球啊,篮球啊,绘画啊,钢琴啊,开得很是红火。于是,父母看我周末 ...
2020-8-11 08:52
overture打谱颤音的使用
overture打谱颤音的使用
overture打谱如何使用颤音:先将需要颤音的音符打上,再在工具栏中选取颤音符号(tr),按住左键将需要使用颤音的这个音符框住,释放左键,颤音符号就生成了,播放乐曲时,颤音就自动形成了,不妨试试。 ... ...
2020-8-5 09:17
成人学琴阶段性心得
成人学琴阶段性心得
从师学习已经一年多了,我现在再来跟大家分享一点成人学习小提琴的心得:我有一个不好的习惯,那就是按弦的时候由于习惯了揉弦,每按一个音都是用单手指。 对于学琴的成年人来说,这样不好,我们应该在平时练习中要 ...
2020-7-25 10:07
练琴“五要五不要”
练琴“五要五不要”
学习小提琴 要有毅力,持之以恒, 不要三天打鱼,两天晒网。 坚持天天用一定的时间练习。 要循序渐进,不要图快跳越。 坚持按教程进度练习,打好基础,不要急于练独奏。 要以一本教程为主,不要 ...
2020-7-16 00:50
今天听完课的一点感受
今天听完课的一点感受
今天去新的老师那里听课,正在上课的是一个小姑娘,指板上密密麻麻的贴着胶布,音阶拉到了7把位,三个八度。 其实以她的音准和手型,以及握弓的姿势,我一度以为她是初学的,是因为急着赶进度,她的妈妈在旁边看着, ...
2020-7-3 09:27
聊聊小提琴舞台演出的那些事
聊聊小提琴舞台演出的那些事
《聊聊小提琴舞台演出的那些事》 我自己没有舞台经验。算得上登台参加演出的就两次:一次是学校汇演;另一次是单位组织的“市民消夏广场音乐会”。记得那次学校汇演,我们系出了一个小提琴合奏。我是第一次上台,没 ...
2020-6-12 10:01
学琴之真谛
学琴之真谛
我一辈子热爱小提琴,但是在我最需要学习的时代正逢文革,人生坎坷,辗转曲折。但是我不断寻根究底,开发自我,终获音乐之启迪,悟得学琴之真谛。 小提琴是技巧性很强的乐器。往往投入很 ... ...
2020-6-8 01:34
与东逝水探讨 “与伴奏带同步”
与东逝水探讨 “与伴奏带同步”
东逝水 你好! 你在邮箱上的所说“怎样与伴奏带同步”,我想在这里探讨,因为有不少朋友能互相交流。 1。听伴奏音频练琴是非常好的学习方法。 2。听伴奏音频练琴能养成很好的节奏感,所以伴奏曲最好有前奏,没有 ...
2020-6-3 08:57
学琴心得
学琴心得
我老师在左手的练习他写了一个简化精练的谱子,然后右手每天四种弓法每星期换一种新的 。 每天连的东西的顺序是音阶然后右手,左手,练习曲,小曲,大曲,最后二重奏。然后把音准节奏力度。 练习左手 ...
2020-5-23 01:00
交流一下视频制作方法吧
交流一下视频制作方法吧
先说说这几天本人的制作过程: 1.用录音笔录制演奏音频,设备推荐索尼(SONY)数码录音棒/录音笔PCM-D100,SONY旗舰版录音笔,支持无损; 2.用ppt制作几幅和音乐背景相关的图片或gif动图,根据录音时长大概计算好每 ...
2020-5-21 08:48
关于如何练习音准的思考
关于如何练习音准的思考
关于如何练习音准的思考                           我觉得要训练学生把音拉准应包括以下措施,1能正确识谱,先打拍唱,再用右手划弓法唱,然后再拉就容易多了.2.多听,在内心建立起正确 ...
2020-5-19 09:07
成人学小提琴需要明白的几个道理
成人学小提琴需要明白的几个道理
1,小提琴的音色是怎样的?了解了之后就好办了。 2,我是成人根本就不可能跟儿童那样去学,如何安排好时间是主要问题。 3,充分发挥成人的主动思想,积极利用媒体,多看,多听,多比较,多想,最终找出你想要的声音 ...
2020-5-11 09:24
练习乐曲应注意的几个要点
练习乐曲应注意的几个要点
若想精确完整地演奏好乐曲,必须要确保音准和节奏的准确、严格按照弓指法和表情的要求去演奏。如何才能做到呢?这就需要我们在练习乐曲的时候有正确的练习方法。 拿到一首新曲谱时,首先要看清曲子的调号,对这个调 ...
2020-5-7 01:04
左手按弦要学会轻功夫
左手按弦要学会轻功夫
以前学琴按弦,总是把手指紧紧的、用力的按在指板上,手指很痛,磨出老茧、硬皮。受到一位外国演奏家的启发,他说他按弦根本不痛,也不会生老茧。那就是因为手指按弦不要用力,轻轻的按住弦就可以了。我想我以前按弦 ...
2020-5-2 08:55
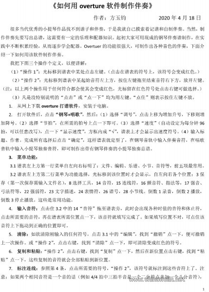
《如何用overture软件制作伴奏》作者:方玉钧
《如何用overture软件制作伴奏》作者:方玉钧
本文介绍用overture软件制作伴奏的方法和本人的一些经验。其实制作伴奏并不难,把文中仅两页的内容学会就行了。祝你成功!
2020-4-30 09:38

Archiver|手机版|广告联系 ( 粤ICP备12009865号 )

GMT+8, 2026-2-5 16:42

Powered by Discuz! X3.4

© 2001-2023 Discuz! Team.

返回顶部